中国门球网

 找回密码
 注册会员

扫一扫,访问微社区

QQ登录

只需一步,快速开始

版主专区
查看: 59|回复: 11

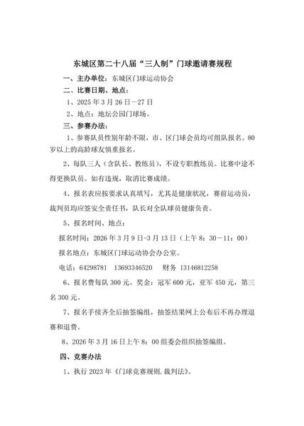
北京东城区第三十八届“三人制”门球邀请赛规程

[复制链接]
发表于 2 小时前 | 显示全部楼层 |阅读模式
mmexport1772534327636.jpg

mmexport1772534333988.jpg
mmexport1772534340078.jpg

点评

预祝北京东城区第三十八届“三人制”门球邀请赛圆滿成功!  发表于 1 小时前
为老师的北京东城区第三十八届“三人制”门球邀请赛规程详细报道点赞!  发表于 2 小时前
东欣老师晚上好、顺祝老师晚安!  发表于 2 小时前

评分

参与人数 1票数 +2 收起 理由
输赢一笑 + 2

查看全部评分

发表于 2 小时前 | 显示全部楼层
东欣老师好、为老师的北京东城区第三十八届“三人制”门球邀请赛规程详细报道点赞!

点评

东欣老师晚上好、顺祝老师晚安!  发表于 2 小时前
回复

使用道具 举报

发表于 1 小时前 | 显示全部楼层
   预祝北京东城区第三十八届“三人制”门球邀请赛圆滿成功!

点评

输赢一笑老师晚上好、顺祝老师晚安、新春开心快乐每一天!  详情 回复 发表于 1 小时前
输赢一笑老师晚上好、顺祝老师晚安、新春开心快乐每一天!  详情 回复 发表于 1 小时前
输赢一笑老师晚上好、顺祝老师晚安、新春开心快乐每一天!  发表于 1 小时前
回复

使用道具 举报

发表于 1 小时前 | 显示全部楼层
输赢一笑 发表于 2026-3-3 20:01
预祝北京东城区第三十八届“三人制”门球邀请赛圆滿成功!

输赢一笑老师晚上好、顺祝老师晚安、新春开心快乐每一天!
回复

使用道具 举报

发表于 1 小时前 | 显示全部楼层
输赢一笑 发表于 2026-3-3 20:01
预祝北京东城区第三十八届“三人制”门球邀请赛圆滿成功!

输赢一笑老师晚上好、顺祝老师晚安、新春开心快乐每一天!
回复

使用道具 举报

发表于 半小时前 | 显示全部楼层
预祝北京东城区第三十八届“三人制”门球邀请赛圆滿成功!

点评

忘忧草老师晚上好、顺祝老师晚安、新春开心快乐每一天!  发表于 1 分钟前
回复

使用道具 举报

您需要登录后才可以回帖 登录 | 注册会员

本版积分规则

Archiver|手机版|中国门球网|www.menqiu.com ( 京ICP备11011816号 )|网站地图

GMT+8, 2026-3-3 21:41

Powered by Discuz! X3.4

© 2001-2023 Discuz! Team.

快速回复 返回顶部 返回列表